Mapear processos
Entenda por que o mapeamento de processos com BPMN é essencial para otimizar sua empresa
Mapeamento de Processos
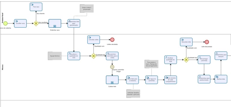
Mapear processos em BPMN (Business Process Modeling Notation) é usar símbolos padronizados para criar diagramas visuais que descrevem como uma empresa opera, identificando "quem", "o que", "quando" e "como" as tarefas são feitas, com o objetivo de analisar, padronizar, otimizar e melhorar a eficiência, reduzindo custos e gargalos, utilizando ferramentas como Bizagi Modeler para desenhar fluxos "AS-IS" (atuais) e propor melhorias no fluxo "TO-BE" (futuro).
Passo a passo para mapear com BPMN:
Defina o Objetivo: Escolha o processo a ser mapeado (ex: vendas, atendimento) e o que se quer alcançar com o mapeamento.
Reúna a Equipe: Envolva as pessoas que realmente executam o processo para ter uma visão realista.
Mapeie o Fluxo Atual (AS-IS): Use os símbolos BPMN (eventos, atividades, gateways, etc.) para desenhar o processo como ele é hoje, mostrando entradas, etapas, saídas e responsáveis.
Analise Gargalos: Identifique falhas, etapas repetidas, esperas e pontos de melhoria no diagrama.
Modele o Fluxo Futuro (TO-BE): Crie um novo diagrama com as melhorias propostas (simplificação, automação) para otimizar o processo.
Valide e Documente: Compartilhe o diagrama ajustado com a equipe para validação e, em seguida, documente o novo processo e treine a equipe.


Por Que BPMN?
BPMN é a metodologia mais clara e eficaz para mapear processos complexos com precisão.
Mapeie processos
Entenda por que o mapeamento de processos é vital para o sucesso da sua empresa
Por que mapear?
Mapear processos revela gargalos e aumenta a eficiência operacional.


Metodologia BPMN
BPMN é a forma mais clara e eficaz de representar processos complexos.
Dúvidas
O que é mapeamento?
É a representação visual dos processos para entender e melhorar.
Por que é essencial?
Ajuda a identificar falhas, otimizar etapas e garantir eficiência real.
Como a metodologia BPMN funciona?
BPMN usa diagramas claros e padronizados que facilitam a comunicação entre equipes e stakeholders.
Quem deve fazer o mapeamento?
Especialistas em processos com o envolvimento das equipes internas.
Qual o benefício imediato?
A clareza traz tomadas de decisão mais rápidas e assertivas.
